开云体育官网-中国田径队将进入冬训节奏 目标直指明年两大赛事

xiaoqiao2026-03-06 18:04:348

体坛周报全媒体报道

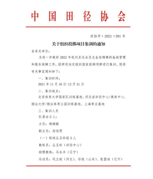
11月15日,中国田径协会官网发布了跳跃、投掷、中跑、跨栏、长跑马拉松等项目2021年底冬训通知,东京奥运会奖牌得主巩立姣、刘诗颖、王峥、朱亚明以及王春雨、谢文骏、王嘉男等一线主力尽在其中。部分队伍将于11月18日正式开启第一阶段的冬训,备战2022年杭州亚运会、尤金世锦赛。

WX20211115-194956@2x.png

结束了2021年的赛事,中国田径队即将马不停蹄进入冬训状态,提升水平,调整状态是他们在新赛季开始前最大的任务。按照赛程安排,2022年7月,延期一年的田径世锦赛将在美国尤金举行,明年9月,2022年亚运会将在杭州举行,队员们即将进入新的大赛时间。

经过一个奥运周期,投掷已经成长为中国田径冲击世界大赛冠军的拳头项目。投掷项目的集训阵容非常豪华,队伍中包括新科奥运冠军巩立姣、刘诗颖以及东京奥运银牌得主王峥等名将。

根据运动员的不同情况,投掷项目共分为13组,分散在各地集中备战。其中,铅球项目分为5组,新科奥运冠军巩立姣在丛玉珍组,另有隋新梅组、李梅素组等。标枪项目分为郭庆仙组、外教组、吕钢组,奥运冠军刘诗颖将和刘启臻等队员一同跟随教练郭庆仙训练。

参加本次跳远项目集训的包括王嘉男、黄常州、石雨豪、张溟琨等25名运动员。三级跳远项目奥运银牌得主朱亚明、方耀庆、吴瑞庭等名将位列其中。跳高和撑竿跳项目包括全运会男女子跳高冠军王振、陆佳雯,以及女子撑竿跳名将李玲,11月18日至11月29日队员们将于北京体育大学集训。

长跑马拉松项目,名单中包括彭建华、董国建、杨绍辉、多布杰、张德顺、李芷萱等名将在内,队员们将在北京体育大学集训。11月26日至12月18日,部分队员将转场至上海基地,继续集中备战。

考虑到目前的疫情防控形势,中国田径协会也对进京集训的队员制定了严格的要求。11月18日报到时,所有参训人员必须携带48小时内的核酸检测阴性证明,且“北京健康宝”和大数据行程码均为绿码,不符合疫情防控相关规定的人员不得来京参加集训。

文/局先生

相关内容